Indian Maritime University (IMU) Academic Brochure for Admissions in Undergraduate and Postgraduate Programmes
Year: 2024 Language: English Author: Indian Maritime University (IMU) Genre: Guide Format: PDF Quality: eBook Pages count: 69 Description: The Indian Maritime University (IMU) was established on 14th November 2008 as a teaching-cum-affiliating university under the aegis of the Ministry of Shipping, Government of India, with Chennai as headquarters. It was set up to promote maritime studies, training, research and extension with focus on emerging areas like oceanography, maritime history, maritime laws, maritime security, search and rescue, transportation of dangerous cargo, environmental studies and other related fields, and to achieve excellence in these areas.IMU is the apex institution in the field of Maritime Education in India. The university’s significance can be viewed from the axial role it is playing by imparting best Maritime Education and tapping best talents for the Maritime sector.IMU conducts a Common Entrance Test (IMU-CET) every year on All India basis for admissions to its courses for IMU campuses and Affiliated Institutes. Additional info: A Central University Under the Ministry of Ports, Shipping & Waterways, Government of India. Version updated on: 26.04.2024
You cannot post new topics in this forum You cannot reply to topics in this forum You cannot edit your posts in this forum You cannot delete your posts in this forum You cannot vote in polls in this forum You cannot attach files in this forum You cannot download files in this forum
Indian Maritime University (IMU) Academic Brochure for Admissions in Undergraduate and Postgraduate Programmes
Language: English
Author: Indian Maritime University (IMU)
Genre: Guide
Format: PDF
Quality: eBook
Pages count: 69
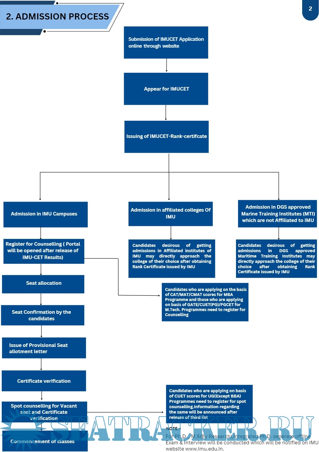
Description: The Indian Maritime University (IMU) was established on 14th November 2008 as a teaching-cum-affiliating university under the aegis of the Ministry of Shipping, Government of India, with Chennai as headquarters. It was set up to promote maritime studies, training, research and extension with focus on emerging areas like oceanography, maritime history, maritime laws, maritime security, search and rescue, transportation of dangerous cargo, environmental studies and other related fields, and to achieve excellence in these areas.IMU is the apex institution in the field of Maritime Education in India. The university’s significance can be viewed from the axial role it is playing by imparting best Maritime Education and tapping best talents for the Maritime sector.IMU conducts a Common Entrance Test (IMU-CET) every year on All India basis for admissions to its courses for IMU campuses and Affiliated Institutes.
Additional info: A Central University Under the Ministry of Ports, Shipping & Waterways, Government of India.
Version updated on: 26.04.2024
Contents
Screenshots
IMU_Prospectus_2024-25.pdf
Download [7 KB]
Share