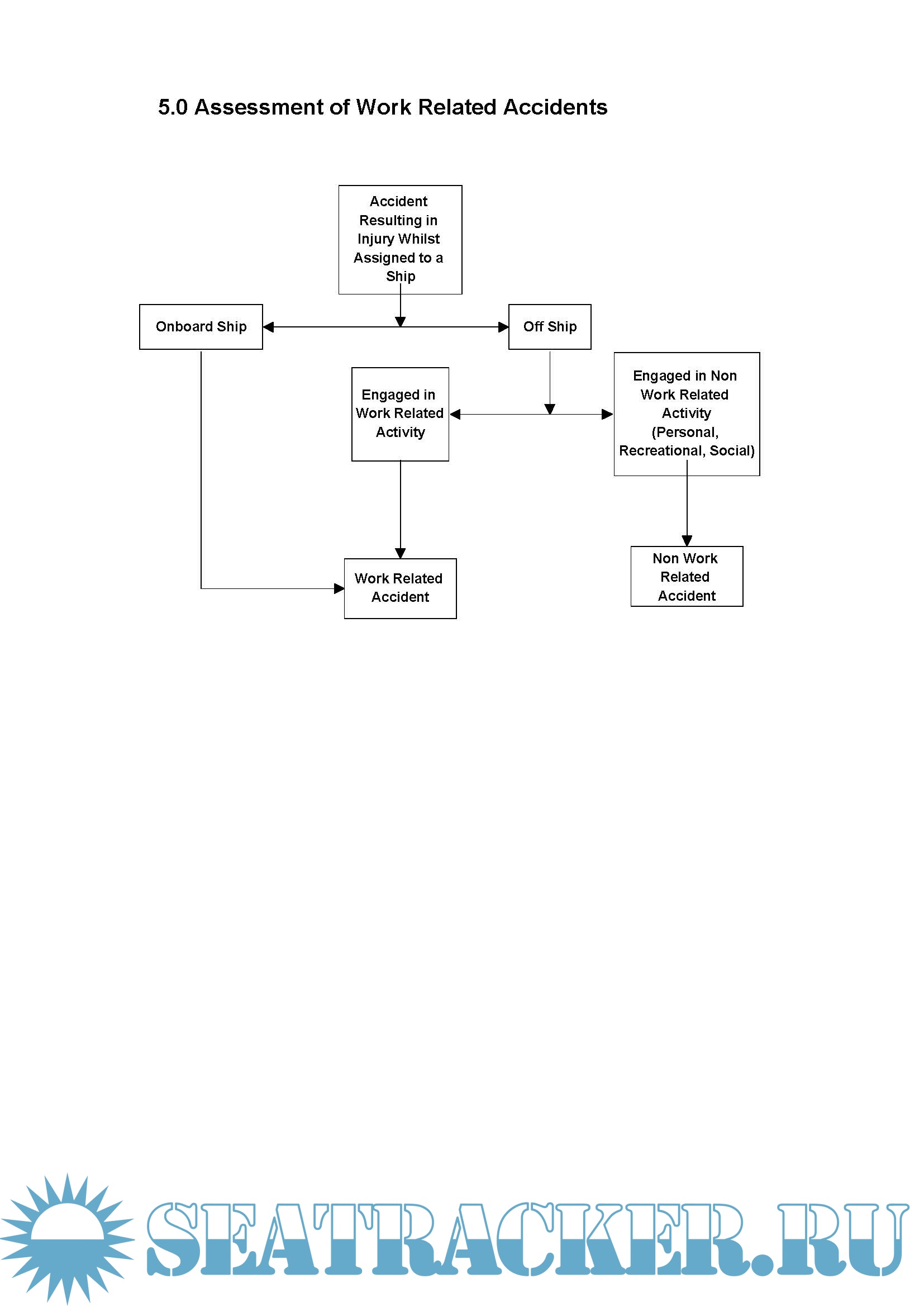
Year: 1997 Language: English Author: OCIMF Genre: Guide Format: PDF Quality: eBook Pages count: 12 Description: The primary purpose of these guidelines is to promote, among tanker operators, an increased understanding and awareness of personnel safety through the efficient and accurate reporting and recording of accidents. The guidelines are intended to: provide a consistent method among tanker operators for collecting, classification and reporting, and communicating data on all injuries occurring onboard, the monitoring of which will provide a measure of effectiveness of safety management systems; facilitate the comparison of safety performance with others; and coordinate practices and policies with the objective of reducing the frequency of injuries to seafarers. Note: These guidelines do not address the subject of occupational illnesses and deaths from natural causes.
You cannot post new topics in this forum You cannot reply to topics in this forum You cannot edit your posts in this forum You cannot delete your posts in this forum You cannot vote in polls in this forum You cannot attach files in this forum You cannot download files in this forum
Marine Injury Reporting Guidelines
Language: English
Author: OCIMF
Genre: Guide
Format: PDF
Quality: eBook
Pages count: 12
Description: The primary purpose of these guidelines is to promote, among tanker operators, an increased understanding and awareness of personnel safety through the efficient and
accurate reporting and recording of accidents.
The guidelines are intended to: provide a consistent method among tanker operators for collecting, classification and reporting, and communicating data on all injuries occurring onboard, the monitoring of which will provide a measure of effectiveness of safety management systems;
facilitate the comparison of safety performance with others; and coordinate practices and policies with the objective of reducing the frequency of injuries to seafarers.
Note: These guidelines do not address the subject of occupational illnesses and deaths from natural causes.
Contents
Screenshots
Hidden
Download [591 B]
Share